冠盛股份:打造汽车零部件行业数智化设备管理方案

一、客户简介

南京冠盛汽配有限公司,中国汽车零部件行业的标杆企业,专注于汽车传动轴、轮毂等核心零部件的研发、制造与销售,核心业务覆盖汽车零部件及配件全产业链,凭借稳定的产品品质与强大的生产实力,服务全球众多知名车企。公司规模庞大,员工超 2000 人,拥有三家现代化工厂,涵盖传动轴、轮毂、OE 等多个核心生产车间,资产总量达 8000+,业务流程涉及 14 个关键环节,是汽车零部件制造领域兼具规模与实力的领军企业。

二、项目背景

作为汽车零部件制造行业的佼佼者,冠盛始终致力于优化生产运营体系,其设备管理制度与维保制度已相对完善。但随着业务规模的持续扩大,生产设备与各类资产数量日益增多(涵盖机械设备、房屋及建筑物、后勤设备、电子设备、运输设备五大类),传统管理模式逐渐暴露出明显短板:一方面,手工记录方式难以承载海量设备的全生命周期管理需求,维修、保养、巡检等业务数据记录简单粗放,统计分析困难;另一方面,各类业务数据分散在多个系统中,缺乏统一的管理平台,导致数据割裂、查询不便,无法实现设备全流程数据的有效衔接与追溯。

为破解这一管理困境,实现设备与资产的线上可视化、全生命周期精细化管理,冠盛经过严格筛选与对比,最终选择易点易动设备管理系统。双方携手打造覆盖设备采购、转固、维修保养、巡检、报废处置全流程的数字化管理平台,承接设备全生命周期各业务阶段的数据记录,满足 8000 + 资产、500 + 用户的规模化使用需求,并通过本地化部署模式,保障数据安全与系统稳定运行。

三、业务挑战

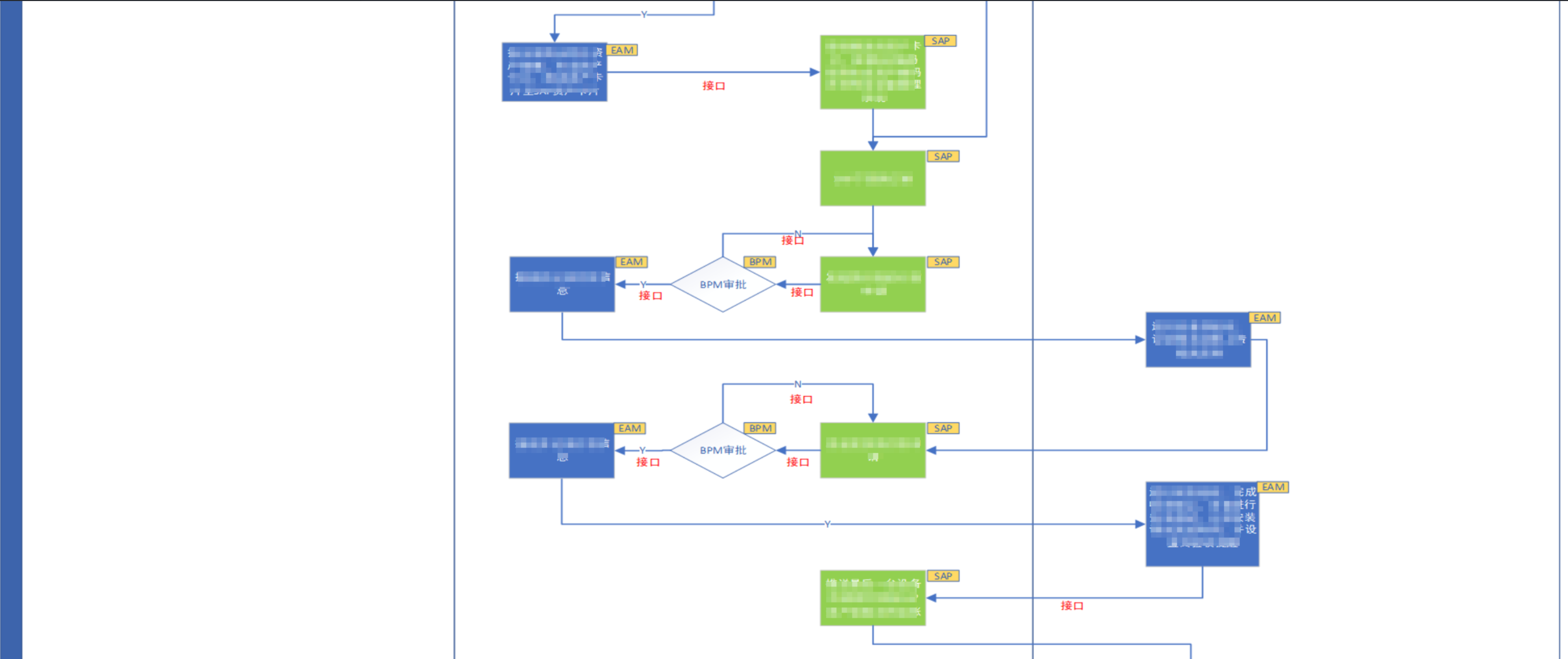
  1. 设备采购流程分散:设备采购各阶段(立项、申请、合同签订、验收、付款、转固)分散在 BPM、SAP、SRM 等多个系统及线下流程中执行,缺乏统一管理平台,采购进度难以实时监控,数据统计滞后且不准确,资产卡片需手工创建并跨部门传递,易出现错误。
  2. 设备维修管控不足:设备维修仅在 BPM 中进行简单记录,无法覆盖报修、分单、接单、维修领料、验收、评价等全流程,维修工时统计、配件申领记录缺失,自修、委外维修等多场景业务难以规范管理,维修成本核算困难。
  3. 高价值备件管理缺失:高价值设备配件的维修过程缺乏有效记录与管控,配件送修、返修、报废等环节无迹可寻,随意堆放现象严重,导致公司财产损失与资源浪费。
  4. 点检巡检效率低下:设备点检、巡检依赖纸质单据下发与电子表格记录,任务及时率无法保障,巡检过程记录模糊,难以验证巡检质量,设备故障隐患易被遗漏。
  5. 设备保养流程脱节:保养计划通过电子表格创建,保养任务以纸质形式下发,保养过程缺乏有效管控,保养领料与保养工单无关联,保养成本统计困难,易因保养不到位导致设备故障。
  6. 数据整合与追溯困难:各类资产与设备数据分散在不同系统和记录载体中,全生命周期数据链条断裂,查询、统计、分析耗时费力,无法为管理决策提供精准支持。

四、解决方案

易点易动针对冠盛的业务特点与管理需求,定制了 “全流程覆盖 + 多场景适配 + 系统集成化” 的设备管理解决方案,基于本地化部署模式,整合资产管理、设备台账、设备维修、设备巡检、设备保养、备件库存 6 大标准功能模块,并定制开发资产采购功能,实现设备全生命周期的数字化、规范化管理。

(一)资产采购全流程管控

打造从项目立项到转固付款的全流程线上管理体系,实现采购过程透明化、数据可追溯。

  1. 流程设计:生产部发起项目立项,经设备部、工艺部审批后,设备部与供应商确认技术协议;生产部提交采购申请,采购人员签订采购合同(补充合同关联原申请创建);后续依次完成预验收、到货验收、终验收,同步生成资产卡片并补充设备参数、金额等信息,各阶段付款申请实时记录。
  2. 核心优化:将分散在多系统的采购业务集中至 EAM 平台,实现采购进度一表查询;资产卡片自动生成并同步至 SAP 系统,避免手工录入错误,转固流程高效衔接。

(二)设备维修全场景覆盖

构建报修、维修、验收、评价全流程闭环管理,适配自修、委外、配件维修等多业务场景。

  1. 通用维修流程:生产部操作工扫码报修,系统按规则自动分单(未自动分单由维修班组长手工分配);维修人员接单后记录维修起止时间,通过工单申领维修材料(无库存时自动触发采购申请);维修完成后经报修人验收与评价,全程数据实时记录。
  2. 委外维修流程:维修班组长提交委外维修申请,审批通过后由采购部对接供应商;维修完成后执行验收与评价流程,财务部门同步进行账务处理。
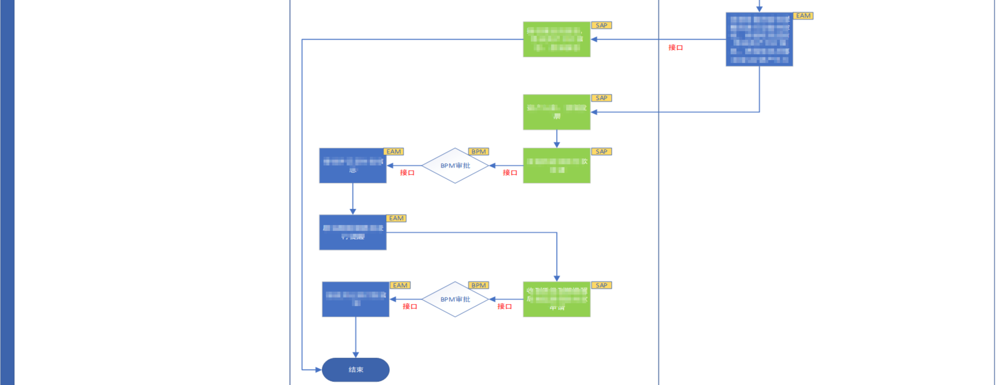
  3. 高价值配件维修流程:损坏配件入库并创建唯一编码,库管发起委外维修申请;配件送修、返修入库全程追踪,维修次数实时记录;配件领用后由库房通知送修人跟踪使用情况,无维修价值时启动报废处置与采购申请流程。
  4. 核心优化:扫码报修简化操作流程,维修工时与材料消耗精准统计,多场景维修业务规范化管理,各类维修报表自动生成,数据分析更高效。

(三)点检巡检数字化落地

通过标准化计划与智能化执行,提升点检巡检质量与效率,及时排查设备故障隐患。

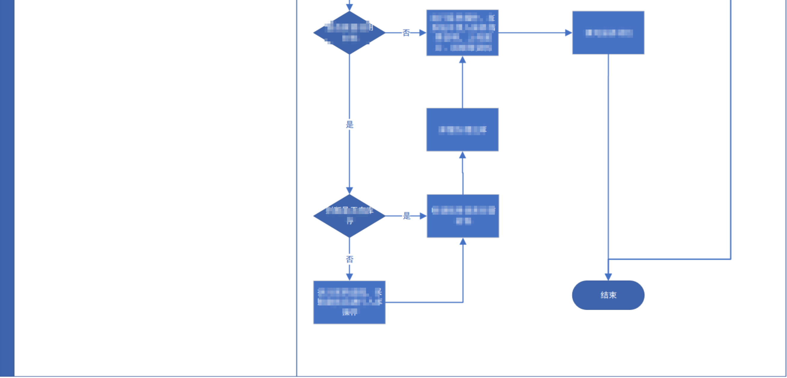
  1. 点检流程:根据设备管理要求创建点检计划,系统自动生成点检任务;点检班组按标准执行任务并拍照上传结果,发现故障可直接发起点检报修,衔接维修流程。
  2. 巡检流程:组建由维修班组长、设备部人员构成的巡检团队,创建巡检计划并自动生成任务;巡检人员按标准完成巡检并拍照记录,发现故障及时报修,需整改事项下达整改通知单并明确责任人,整改完成后经发起人验收。
  3. 核心优化:通过计划管控巡检频率,拍照上传保障执行质量,故障与整改闭环管理,设备故障率显著降低。

(四)设备保养精细化管理

实现保养计划、任务、领料、评价全流程线上管控,保障保养工作规范落地。

  1. 流程设计:根据设备管理制度制定个性化保养计划,系统自动生成保养任务;保养班组执行任务并记录结果,如需延期可发起保养任务变更申请;保养过程中通过工单关联申领配件,生产班组对保养结果进行评价。
  2. 核心优化:保养计划与任务自动关联,保养过程全程可追溯,领料数据与保养工单绑定,保养执行情况与成本消耗通过报表实时呈现,管控更精准。

(五)全生命周期数据整合

  1. 统一资产台账:整合五大类资产(机械设备、房屋及建筑物、后勤设备、电子设备、运输设备)信息,建立标准化分类编码体系,涵盖资产基本属性、财务信息、维保记录、变动历史等全维度数据,实现按空间、部门、使用人等多维度查询。
  2. 盘点与报废管理:支持移动端盘点与 RFID 盘点结合,适配全体员工参与的盘点模式,盘点结果自动核对,提升盘点效率与准确性;资产报废流程线上发起、审批,处置情况与财务账务处理无缝衔接,数据全程可追溯。
  3. 系统集成与权限管控:支持与现有业务系统数据互通,实现 500 + 用户分级授权管理,管理员与普通员工各司其职,保障数据安全与操作规范。

五、项目总结

通过易点易动设备管理系统的落地实施,冠盛成功实现了设备与资产全生命周期的数字化、规范化管理,取得了显著的管理成效:

  1. 管理效率大幅提升:采购进度查询时间从 1 小时缩短至 5 分钟以内,采购周期缩短 20%;设备维修及时率提升 20%,点检巡检准确性提升 90%,盘点效率与数据准确性显著提高,彻底摆脱传统手工记录的低效困境。
  2. 资源利用率显著优化:设备资产管理覆盖率达 100%,备品备件消耗记录率 100%,高价值配件维修全程追溯,复用率大幅提升,有效减少资源浪费与财产损失。
  3. 管理流程标准化落地:建立了统一的设备采购、维修、保养、巡检标准流程,各业务环节有章可循、数据可查,彻底解决了多系统数据割裂、流程脱节的问题。
  4. 决策支持能力增强:设备全生命周期数据可视化呈现,各类统计报表自动生成,为设备优化配置、维保计划调整、成本控制等决策提供了精准的数据支撑。
  5. 业务协同更高效:通过消息提醒机制,实现各业务关键节点的自动通知,减少人为遗漏,跨部门、跨工厂的业务协同更顺畅,保障生产运营稳定。

易点易动凭借灵活的定制化能力、强大的功能覆盖与专业的实施服务,成功助力冠盛破解了规模化生产下的设备管理难题,构建了适配汽车零部件行业特点的数字化设备管理体系。未来,易点易动将持续为冠盛提供系统优化与技术支持,助力企业在数字化转型道路上稳步前行,为汽车零部件行业设备管理树立标杆典范。